The Liquidation Engine
Silver fell 35% in 13 hours because of a structural loop. Here is why Bitcoin and Solana are showing the same red flags today.
Silver didn’t just drop on January 30th. It collapsed.
In a single month, silver shot up from $32 to over $120. Then, in less than a day, it crashed back down to $74.60. While headlines blamed a new Fed nomination, the news was just the spark. The real reason for the crash was a “machine” built out of math and forced selling.
Once this machine starts, it doesn’t stop until it has wiped out almost everyone. And right now, the same machine is humming under the surface of Bitcoin and Solana.
How the Machine Gets Built
To understand the crash, you have to understand “Dealers.” When you buy a “Call Option” (a bet that the price will go up), you usually buy it from a professional dealer. These dealers don’t want to gamble; they want to be “neutral”.
The Rule: If you buy a bet from them, they immediately buy a little bit of the actual silver to cover themselves.
The Loop: As the price of silver goes up, the dealer has to buy more silver to stay safe.
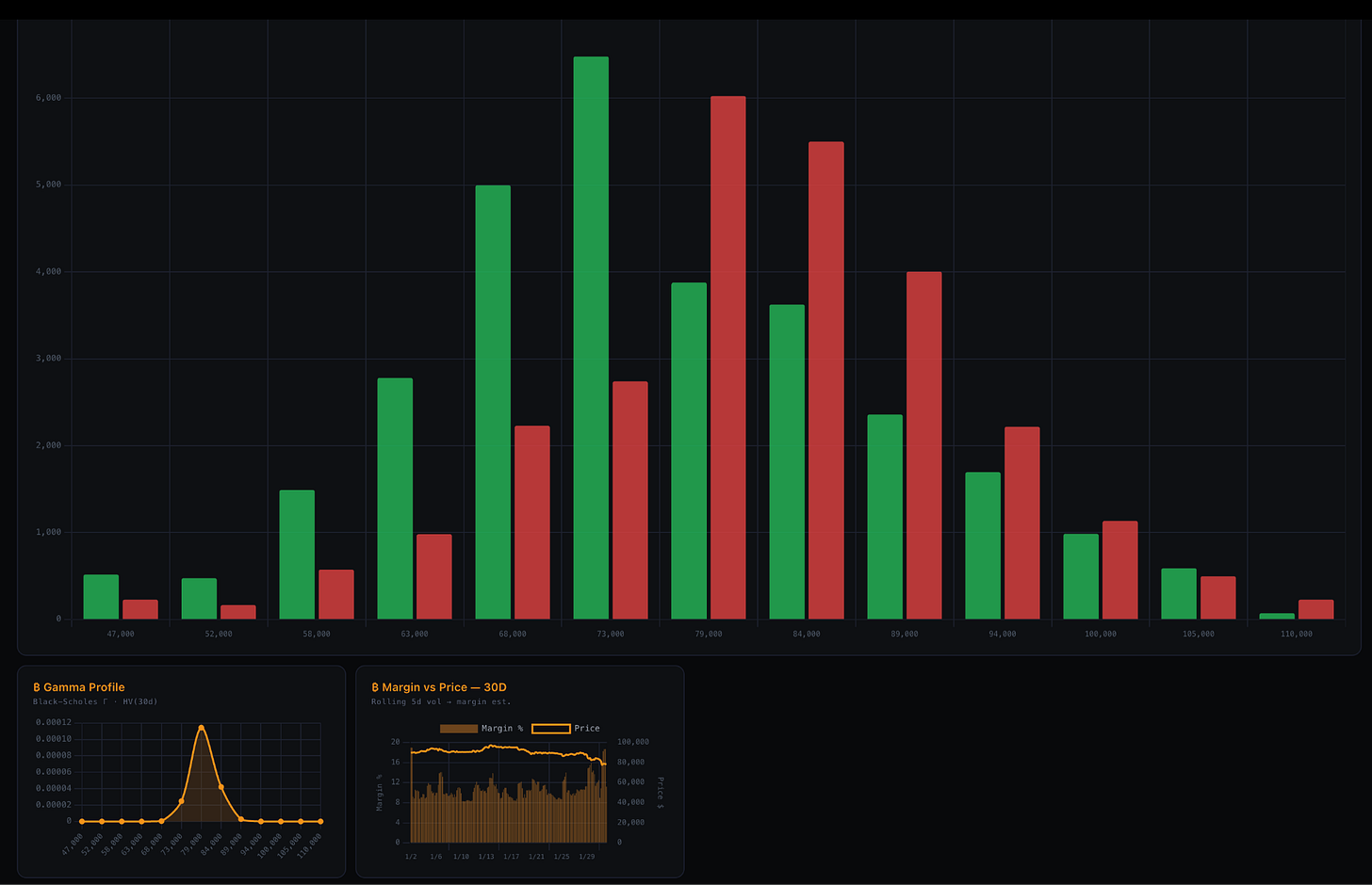
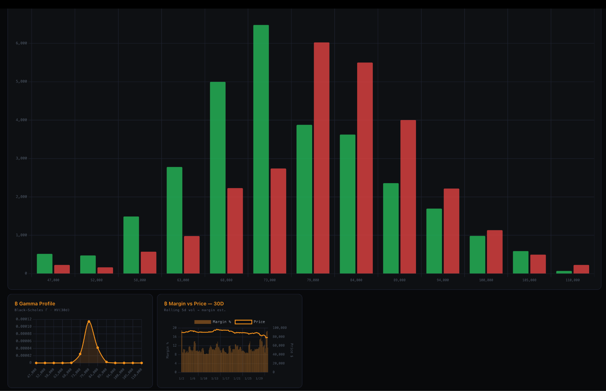
In January, millions of people were buying these bets. Look at the Open Interest by Strike chart below. Notice the massive green bars (Calls) towering over the red bars (Puts). This shows that the market was heavily “lopsided,” with everyone betting on the same outcome.
Data: Massive Call Open Interest concentrated at the $105 strike—a massive magnet for dealer hedging.
This forced dealers into a Gamma Squeeze. Their buying pushed the price up, which made more people buy bets, which forced dealers to buy even more silver. It was a dog chasing its own tail at 100 miles per hour.
When the Machine Runs in Reverse
By January 29th, the market was stretched to its limit. When the news hit, the price dropped just a tiny bit. But that was enough to flip the script.
The Panic Sell: Because the price went down, dealers suddenly had “too much” silver. To stay safe, they had to sell.
The Feedback Loop: Their selling pushed the price lower, which forced more dealers to sell.
The Margin Call: The exchanges raised the “cost of entry.” Look at your Margin vs Price dashboard below. As the price (white line) began to dip, the margin requirements (purple bars) spiked.
The “Margin Wall”: When the price drops while margin requirements rise, the system sells for you.
Why Crypto is Flashing Red
The exact same setup is now visible in Bitcoin. If you look at the Bitcoin Gamma Profile, you see the “Peak” right around the current price.
Bitcoin’s Gamma Profile: A sharp peak means even a small move in Bitcoin forces dealers to buy or sell massive amounts of BTC to stay hedged.
Everyone is on the same side: Like silver, Bitcoin’s open interest is heavily skewed toward calls at high strikes.
High-Beta Mirror: Bitcoin and Solana are moving in near-lockstep. This means if Bitcoin starts to slide, the “forced selling” will hit Solana even harder.
The Flip Side: The “Moon” Machine
While the Liquidation Engine can destroy portfolios during a crash, it is a double-edged sword. The exact same mechanical forces can act as a momentum igniter, potentially triggering a violent move to the upside for crypto.
If Bitcoin breaks through its current resistance, the resulting “gamma trap” could pull the price toward $100k or even $180k with incredible speed as dealers scramble to cover their positions.
The Action Plan: How to Survive the Machine
You don’t have to stop trading, but you do have to stop being the machine’s next meal. Here is how to protect yourself:
Solana Gamma Profile
Lower Your Leverage: In highly volatile markets, experienced traders often stay below 5x leverage. If you are using 20x or 50x, a 2% move against you can wipe you out before you can even log in to your account.
Watch the “Gamma Walls”: Look at your dashboards for the tallest green bars (Open Interest). If the price approaches these levels and starts to stall, it’s a sign that the squeeze is losing steam. This is often the best time to take profits.
Set Hard Stop-Losses: Do not rely on your “conviction” during a crash. Use automatic stop-loss orders to close your position if the price hits a certain level. This prevents a small loss from becoming a total liquidation.
Diversify Outside the “Loop”: Since Bitcoin and Solana are moving together, holding both is not diversification. If you want to lower your risk, consider moving a portion of your wins into assets that aren’t tied to the crypto liquidation engine, like cash or low-volatility bonds.
Monitor Margin Changes: Watch for announcements from exchanges (like CME or Binance) about raising margin requirements. A sudden hike in the “cost to play” is almost always followed by a wave of forced selling.
The Bottom Line: The machine doesn’t care if you’re right about the future. It only cares if you have enough cash to survive the crash. Check your leverage before the machine checks it for you.
Current Pulse:
Silver: Stable at $82.
Bitcoin: Feeling pressure near $78,000.
Solana: High risk of a fast drop if Bitcoin slips.
Not financial advice. I share my data and my builds so you can navigate the noise with clarity.
Thanks for reading,
Guillermo Valencia A
MacroWise Cofounder





Gracias por el artículo.
El gráfico de BTC es confuso ya que uno asume los colores son consistentes con el gráfico de SLV--Put rojo, call verde. Creo que los colores están truncados para ser consistente con la afirmación que "Bitcoin’s open interest is heavily skewed toward calls at high strikes"
(No investment recommendation) If BTC doesn't hold 78k, I see a big 2024 HVN in the 69k-66k range. SOL is already in the HVN, the end of this HVN is at 89 where there was a lot of negative delta, which means that there were sellers absorbed. Thank you for all the high-value content. Have a great day! Stay tuned for the 10 am podcasts and all the substacks every day.